
Leadership and Governance
Led by Richard Kirkham, Constance Smith, Maya Vachkova, Ellen Lewis
This work package focuses on fostering effective leadership and governance to build a secure and resilient society. It aims to integrate citizen engagement and interdisciplinary approaches to inform policy and practice.
Aims and Objectives:
- Strategic Oversight: Develop a governance strategy that includes citizen feedback loops and representation on the strategic oversight board.
- Civic Engagement: Explore civic university principles to facilitate participation and feedback from civic panels.
- Policy Integration: Ensure research outputs are useful for policymakers at various levels, from national government departments to local authorities.
- Interdisciplinary Approach: Bring together experts from diverse fields to address complex issues related to risk and resilience.
- Human-Centred Systems: Adopt a human-centred systems approach, placing citizens at the core of research and governance strategies.
This initiative seeks to create a robust framework for leadership and governance that enhances public trust and supports resilient and secure communities.
SALIENT Structure and Governance

Our governance structure supports SALIENT’s partners, funders and stakeholders by ensuring strong leadership, transparency and accountability across all Hub activities. Clearly defined roles and responsibilities, alongside robust oversight and reporting mechanisms, provide assurance that decisions are evidence‑informed, risks are appropriately managed, and resources are used responsibly. This approach helps to maintain confidence in SALIENT’s work and enables the Hub to operate effectively across a diverse partnership landscape.
SALIENT’s structure ensures robust oversight, transparency and accountability across all Hub activities. It supports effective decision‑making, responsible risk management, and strong alignment with funder, government and academic expectations, enabling SALIENT to deliver high‑quality interdisciplinary research and coordination at pace.
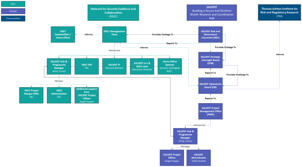
SALIENT and NSEC Org Chart
The organisational structure of SALIENT and the Network for Security Excellence and Collaboration (NSEC) is shown below, illustrating leadership, governance, delivery and assurance arrangements, including the relationship between SALIENT, NSEC and the Thomas Ashton Institute.
Right click in the image below to view a full size version of the org chart. A text‑based description of SALIENT and NSEC governance arrangements is provided below for accessibility.

- Text‑based description of SALIENT and NSEC governance arrangements
- SALIENT (the Building a Secure and Resilient World Research and Coordination Hub) operates within the Thomas Ashton Institute for Risk and Regulatory Research (TAI) at The University of Manchester.
- SALIENT is led by a Principal Investigator and supported by academic co‑investigators, who provide strategic and intellectual leadership for the Hub. Overall strategic oversight and independent challenge are provided by the SALIENT Strategic Oversight Board, which ensures the Hub delivers against its objectives and funder expectations.
- Day‑to‑day operations and delivery are overseen by the SALIENT Operations Board, which coordinates activity across SALIENT’s work packages, networks and partnerships. Operational delivery is supported by the SALIENT Project Management Office (PMO), which provides programme, project, administrative and coordination support to the Hub and its networks.
- To provide assurance and oversight of risk, compliance and governance, SALIENT is supported by a Risk and Governance Committee, which oversees risk management arrangements and supports responsible decision‑making across SALIENT activities.
- The Network for Security Excellence and Collaboration (NSEC) operates within SALIENT as a national coordination network. NSEC is supported by the SALIENT PMO and delivery team, including a dedicated NSEC Project Manager, and works closely with SALIENT leadership and operational structures. NSEC also benefits from government sponsorship, providing external engagement and challenge.
- Together, these leadership, operational and assurance structures support effective governance, accountability and delivery across SALIENT and NSEC.
The SALIENT Operations board (OB) oversees day‑to‑day delivery, operational performance and coordination across work packages and networks.
The SALIENT Strategic Oversight Board (SOB) Provides independent oversight, challenge and advice to ensure SALIENT delivers against its objectives and funder expectations. Members of SALIENT Operations Board (OB), are also invited to attend the Strategic Oversight Board.
The SALIENT Risk and Governance Committee (RGC) provides assurance that SALIENT identifies, manages and mitigates strategic, operational, financial and reputational risks in line with University and funder requirements.
Oversees day‑to‑day delivery, operational performance and coordination across work packages and networks.
The Operations Board (OB) will be responsible for all operational and project management matters, including progress monitoring and devolved funding (DF) programme grant management. Devolved Funding decisions will be made by the OB using evidence gathered from peer-review. UKRI will be invited to all meetings where investment decisions are to be made. The Operations board will also manage the crosscutting activities.
The Board comprises of the Principal Investigator (PI) of the project who will Chair, all Co-Investigators (CoIs) and arepresentative from the Health and Safety Executive (Science Division). The Hub andd programme manager, SALIENT project officer, NSEC Project Manager and the SALIENT and NSEC administrator will also attend the meetings.
Operations Board Members
- Sharon Clarke, The University of Manchester
- Dionysios Demetis, University of Hull
- Mark Elliot, The University of Manchester
- James Evans, The University of Manchester
- Angel Harper, The University of Manchester
- David Johnson, Health and Safety Executive (HSE)
- Richard Kirkham, The University of Manchester
- Helen Kreissl, The University of Manchester
- Ellen Lewis, Universit of Exeter
- Michael Lewis, University of Bristol
- Paul Nightingale, University of Sussex
- Natalie Poole, The University of Manchester
- Duncan Shaw, The University of Manchester
- Constance Smith, The University of Manchester
- Philipp Theis, University of Exeter
- Vicky Turner, The University of Manchester
- Maya Vachkova, University of Exeter
Provides independent oversight, challenge and advice to ensure SALIENT delivers against its objectives and funder expectations.
The Board’s role is to steer, guide, challenge and assure proposals against the aim and objectives of SALIENT.
The Board comprises the Chair, and representatives from government, academia, industry, citizens and UKRI AHRC, as standing members. Other people may attend as the agenda topics and discussions dictate. The Chair will be on a rotating 12 monthly basis. Membership will be evaluated every 12 months. Members of SALIENT Operations Board (OB), are also invited to attend the Strategic Oversight Board.
SALIENT Strategic Oversight Board Members
- Katie Barnes, National Preparedness Commission
- Zoe Bond, Department for Environment, Food & Rural Affairs (DEFRA)
- Laura Eden, Department for Environment, Food & Rural Affairs (DEFRA)
- Anna Evans, Bovis Construction
- Ebru Gencer, Center for Urban Disaster Risk Reduction + Resilience
- Terri Harrington (SALIENT Strategic Oversight Board Chair)
- Toby Harris, National Preparedness Commission
- Leon Kapetas, Resilient Cities Network
- James Kemp, Cabinet Office
- Richard Kirkham, The University of Manchester
- Henrietta Moore, Director of the Institute for Global Prosperity
- Kathy Oldham, GM Resilience Hub
- Lorna Riddle, Cabinet Office
- Annette Southgate, Home Office
- Emily Taylor-Dawson, Department for Culture, Media and Sport
- Tom Wheatley, HM Prison Service
- Kristine Zaidi, UKRI
The Risk and Governance Committee works alongside the Strategic Oversight Board and Operations Board, strengthening assurance and supporting effective delivery without duplicating decision‑making responsibilities.
RGC Membership
- Terri Harrington (RGC Chair)
- Anna Evans, Bovis
- Richard Kirkham, The University of Manchester
- Maria Papadaki, The British University in Dubai (BUiD)
- John Rimmer, The University of Manchester
- Annette Southgate, Home Office
- Emily Taylor-Dawson, Department for Culture, Media and Sport
- Nicola Young, HMRC
- Kristine Zaidi, UKRI/AHRC


